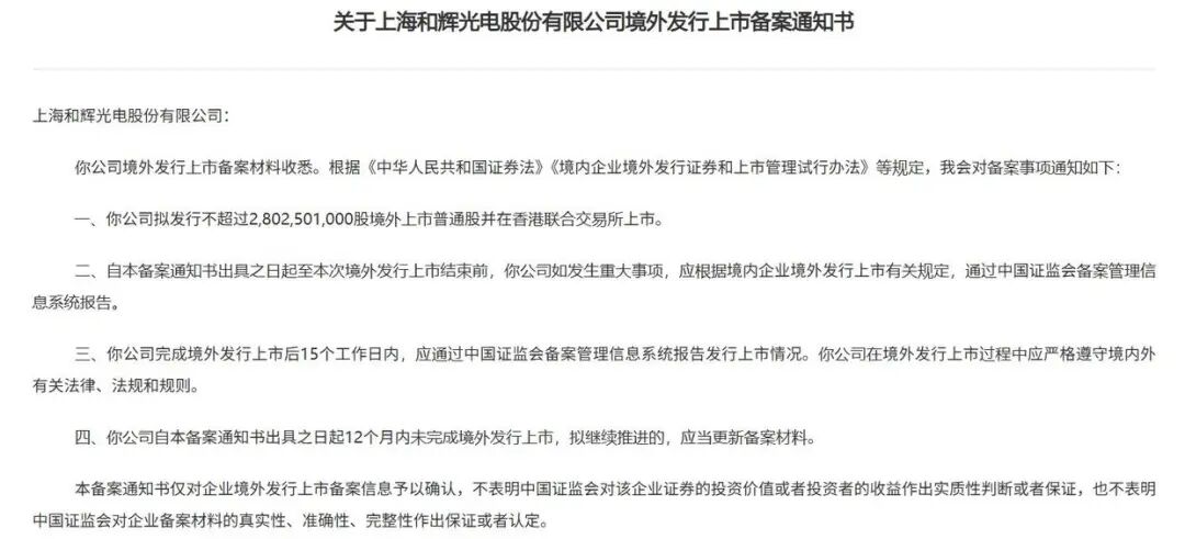
10月18日,中国证监会国际合作司发布《关于上海和辉光电股份有限公司境外发行上市备案通知书》。和辉光电(688538.SH)拟发行不超过2,802,501,000股境外上市普通股并在香港联合交易所上市。
和辉光电的AMOLED半导体显示面板已服务荣耀及传音等领先的消费电子品牌以及中国五大车企中的两家。此外,公司产品已经被一家总部位于欧洲的世界领先的飞机制造商采纳和使用。
和辉光电打造了覆盖平板/笔记本计算机、智能手机、智能穿戴和车载显示的多元化产品矩阵,并积极拓展航空显示等新兴应用领域。目前,公司的第4.5 代AMOLED生产线主要专注于智能穿戴及智能手机领域,第6代AMOLED生产线则重点布局平板/笔记本计算机、车载显示与智能手机领域。
和辉光电同时具备刚性、柔性及Hybrid 显示面板的生产能力,可在同一生产在线生产该等不同的产品。公司现有的第4.5代及第6代AMOLED生产线均兼有生产刚性、柔性、Hybrid产品的产能和技术能力。
和辉光电的收入主要来自销售AMOLED半导体显示产品,另外一小部分收入来自包括提供技术服务等其他业务板块。
招股书显示,和辉光电在香港上市前的股东架构中,上海国资委全资拥有的上海联合,持股约58.35%。集成电路基金公司、上海科创,分别持股11.11%、0.48%;上海金联,持股2.99%。
和辉光电董事会由10名董事组成,包括:
2名执行董事:傅文彪先生(董事长)、刘惠然博士(总经理);
4名非执行董事:陈斐利博士(上海联和首席技术官)、李江先生(集成电路基金管理高级投资总监、董事)、孙莉军女士(上海湾区高新区管委会副主任、上海新金山工投董事长等)、芮大勇先生(公司党委办公室主任);
4名独立非执行董事:董叶顺先生(上海火山石投资董事兼联合创始人)、邱慈云博士(沪硅产业(688126.SH)董事兼总裁)、俞纪明先生(曾任上海科创财务总监)、李浩民先生(曾任职于竞天公诚、Mayer Brown、夏礼文、方达等律所)。
除执行董事外,高管包括陈志宏博士(副总经理)、梁晓先生(副总经理)、李凤玲女士(总会计师兼董事会秘书、联席公司秘书)、张斌先生(副总经理)。
监事会7名:应晓明先生、杨铭博士、戚奕斐女士、章霞女士、王正妍女士、李翔先生、孟杰先生。
招股书显示,在过去的2022年、2023年、2024年,和辉光电的营业收入分别人民币41.91亿、30.38亿和49.58亿元,相应的净亏损分别为人民币16.02亿、32.44亿和25.18亿元。
公开数据显示,和辉光电是全球领先的AMOLED半导体显示面板制造商,长期专注研发和生产能为人们带来超凡真实色彩、卓越视觉体验和低功耗的AMOLED半导体显示面板。
自成立以来,凭借远见卓识及技术专业知识,我们引领着中国AMOLED半导体显示 面板行业,达致关键里程碑:
公司以推动和促进AMOLED显示面板在广泛领域的深入应用为重点,尤其是那些拥有强大成长动能和潜力的市场领域,持续实现业绩成长。例如,自2022年到2024年以年度销售量计,公司在平板/笔记本计算机领域连续3年稳居全球前三,中国第一,并于同期公司在所有中国制造商中的市场份额达到73.3%;在车载显示领域,以2022年到2024年累计销售量计,公司位居全球第四,中国第二。
公司的行业领导地位得益于全球知名客户对公司的认可。公司与全球领先的中国智能终端设备提供商保持了十多年的合作关系。公司的AMOLED半导体显示面板已服务荣耀及传音等领先的消费电子品牌以及中国五大车企中的两家。此外,公司的产品已经被一家总部位于欧洲的世界领先的飞机制造商采纳和使用。
科创板IPO咨询
为顺利完成企业的上市工作,除了企业的内部团队外,还需要得到外部机构的支持,而专业的IPO咨询机构可以很好地协助企业提高上市效率,节约上市成本。
瞄定电子信息产业链,助力国内高科技企业永续健康发展,CINNO Research以深厚的科创属性行业咨询背景、快速灵活的应对机制、综合完整的一站式服务模式,CINNO Research咨询团队3年来已经为多家公司提供IPO咨询服务,并助力企业成功上市。
招股书当中“业务与技术”、“募集资金运用”、“业务发展目标”、“风险因素”四大章节,是投资者和监管层极为重视的内容,也是呈现企业投资价值、成长潜力、发展目标的核心章节,CINNO Research通过组织经验丰富的专业团队,深度分析行业细分领域的发展现状及趋势,本着客观、中立的立场,用专业、科学的数据分析和陈述,为企业招股书的起草和及时披露提供大量的独立第三方数据和建议,并积极协助发行人和保荐机构及时回复并有效处理证监会对提出的行业相关问题的问询意见,最终为企业的顺利IPO过会保驾护航。
联系我们 ]article_adlist-->马女士 Ms. Ceres ]article_adlist-->TEL:(+86)137-7604-9049
Email:CeresMa@cinno.com.cn ]article_adlist-->]article_adlist-->
更多商务合作,欢迎与小编联络!
扫码请备注:姓名+公司+职位
我是CINNO最强小编, 恭候您多时啦!
]article_adlist-->CINNO于2012年底创立于上海,是致力于推动国内电子信息与科技产业发展的国内独立第三方专业产业咨询服务平台。公司创办十二年来,始终围绕泛半导体产业链,在多维度为企业、政府、投资者提供权威而专业的咨询服务,包括但不限于产业资讯、市场咨询、尽职调查、项目可研、管理咨询、投融资等方面,覆盖企业成长周期各阶段核心利益诉求点,在显示、半导体、消费电子、智能制造及关键零组件等细分领域,积累了数百家中国大陆、中国台湾、日本、韩国、欧美等高科技核心优质企业客户。
配资投资平台提示:文章来自网络,不代表本站观点。